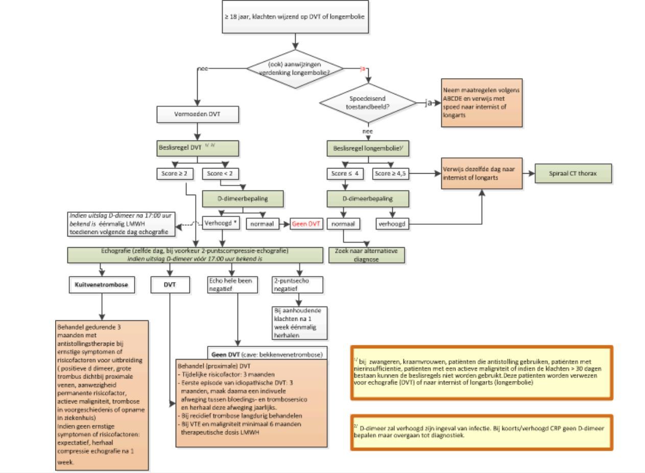
Uniforme werkwijze huisarts (huisartsenpost) en specialisten Laurentius Ziekenhuis bij patiënten met verdenking diep veneuze trombose (DVT) en longembolie.
Uniforme werkwijze huisarts (huisartsenpost) en specialisten Laurentius Ziekenhuis bij patiënten met verdenking diep veneuze trombose (DVT) en longembolie.
Voor verlengde behandeling van diep veneuze trombose moet het bloedingsrisico worden afgewogen aan de hand van tabel 1.
Volwassen patiënten met verdenking DVT en longembolie.